William希尔官网入口

威廉希尔·williamhill(中国)中文官网
NEWS
动态信息
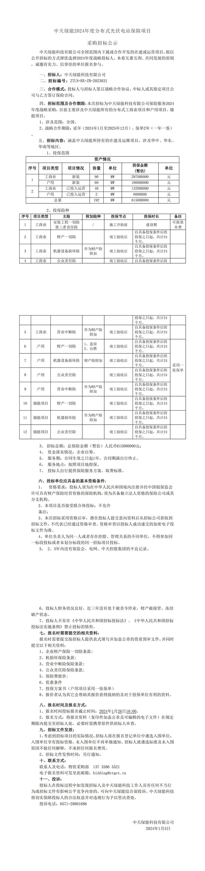
William希尔官网入口绿能2024年度漫衍式光伏电站包管项目采购招标公示
执法声明
隐私政策
【网站地图】【sitemap】