William希尔官网入口

威廉希尔·williamhill(中国)中文官网
NEWS
动态信息
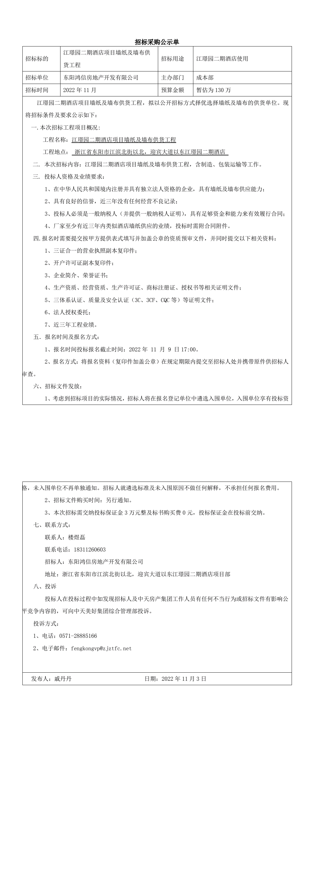
江璟园二期旅馆项目墙纸及墙布供货工程招标采购公示
执法声明
隐私政策
【网站地图】【sitemap】